Chronologie eines globalen Genexperimentes
“Ausbruch” Nov./Dec. 19 – und angebliche “Virusisolation”
Dez. 2019: Der angebliche „Ausbruch“ des Coronavirus am Seafood-Market:
Es wird von DREI Patienten, die mit Husten, Schleim ins Krankenhaus kommen, Proben genommen, tatsächlich nahm man die Proben von EINER Patientin, weil man meinte, sie sei “wirklich infiziert”, und daraus hat man dann eine Gensequenz mit allerlei anderen Ingredienzien zusammen gebraut:
A Novel Coronavirus from Patients with Pneumonia in China, 2019
Three bronchoalveolar-lavage samples were collected from Wuhan Jinyintan Hospital on December 30, 2019.
RNA extracted from bronchoalveolar-lavage fluid from the patients was used as a template to clone and sequence a genome using a combination of Illumina sequencing and nanopore sequencing. More than 20,000 viral reads from individual specimens were obtained, and most contigs matched to the genome from lineage B of the genus betacoronavirus — showing more than 85% identity with a bat SARS-like CoV (bat-SLCoVZC45, MG772933.1) genome published previously.
Autor: Netzfund | Kanal: Corona Wording
Daraus “baut” man dann einen “Sample-Virus” und hinterlegt ihn in der Gendatenbank am 10. Jan. 2020, unter dem Namen Wuhan-Hu 1 – er wird 3x “revidiert”, wie aus einem anderen Dokument hervorgeht, die “endgültige Version” steht am 17. Januar 2020 fest.
Man bemerke: Er ist in der Rubrik “AIDS-Reagens – Product details” einsortiert:
Quelle: Screenshot 08.12.2022
Severe acute respiratory syndrome coronavirus 2 isolate Wuhan-Hu-1, complete genome
Hier ist ein interessanter Diskussionsfaden über die möglichen Versionen eines Virus ab 11. Jan. 2020 wo weitere “Versionen” ins Spiel kamen:
Und auf dieser Seite sieht man auch noch “Genom-Versionen”, die wohl aktualisiert werden:
SARS-CoV-2 Data Hub | Genom-Versionen
Diese in obiger Nachricht “Versionen” – wo unter Proteine die “Varianten” aufgelistet sind, beziehen sich auf ein Referenzgenom (man kann die Reiter über der Tabelle anklicken – Ref-Genom): GCF_009858895.2 2020-01-17 BETA-Coronavirus
SARS-CoV-2 Data Hub | Referenz Genom (GCF_009858895.2)
Unter dem Reiter “Proteine” finden sich die “Varianten”, die auf Basis von Wuhan Hu-1- und anderen basieren, wenn man weiter blättert…sogenannte “Virusvarianten”!
SARS-CoV-2 Data Hub | Proteine
Am 17.1.2020 hat man das Beta-Coronavirus als das “Referenzgenom” in die Datenbank geschrieben (siehe oben)
Am 15. Januar 2020(!) findet man einen Strang zum Thema PCR-Test, wo angeblich die Charité bereits einen Test hat:
Man findet folgende Information: Initial assessment of the ability of published coronavirus primers sets to detect the Wuhan coronavirus von einem m.koopmans, wo es um den PCR-Test geht. Darin heißt es:
“Specific Wuhan coronavirus primer and probe sets have been developed in China and by Charité in Berlin. The primer set developed by Charité is currently tested by laboratories in Berlin, London, Hongkong and Rotterdam. Technical validation based on controls will be developed on the basis of the available sequence information. The protocol describing the specific Wuhan real-time PCR developed by Charité has been released on the WHO website [5]. However, clinical sensitivity validation will require testing of patient samples which may not be immediately available. For preparedness, the use of different primer sets and sharing of findings will be important. More details are expected in the coming 1-2 weeks.”
Unter diesem Dokument “Initial assessment of the ability of published coronavirus primers sets to detect the Wuhan coronavirus” findet man bereits eine Verlinkung auf die Seite der WHO: “Laboratory testing of 2019 novel coronavirus (2019-nCoV) in suspected human cases: interim guidance, 17 January 2020” wo ein herunterladbares Dokument hinterlegt ist.
Querverweis: erst am 8. März 2020 erscheint das “Drosten-Corman”-Papier – nie von dritter Seite “peer-reviewed”: (siehe weiter unten unter März 2020)
Am 16. Januar 2020 taucht folgendes Papier auf:
Bemerkung: Dezember gab es Patienten, von denen man angeblich ein Isolat hatte, dann war Weihnachten/Neujahr (wo normalerweise keiner arbeitet), am 10. Januar hat man die Genomsequenz, und am 16. Januar hat man bereits dieses Paper?!
The Centers for Disease Control and Prevention (CDC) and Chinese health authorities later determined and announced that a novel coronavirus (CoV), denoted as Wuhan CoV, had caused the pneumonia outbreak in Wuhan city (CDC, 2020). Scientists from multiple groups had obtained the virus samples from hospitalized patients (Normile, 2020). The isolated viruses were morphologically identical when observed under electron microscopy. One genome sequence (WH-Human_1) of the Wuhan CoV was first released on Jan 10, 2020, and subsequently five additional Wuhan CoV genome sequences were released (Zhang, 2020; Shu and McCauley, 2017) (Table S1 in Supporting Information)
Anmerkung: Am 17. Januar hat man angeblich die Sequenz in der Datenbank….!!! Es sieht so aus, wie wenn der ganze Apparat “auf Knopfdruck” in Bewegung gesetzt wurde, sämtliche Grundsätze der Wissenschaftlichkeit über Bord geworfen, denn nichts ist “peer-reviewed”, was den Menschen als “letzte Wahrheit” verkauft wird!
Am 22. Januar 2020 kam die WHO zusammen, und es waren zu wenig “Fälle” registriert – ca. 540. Also wartete man 10 Tage, wendete den Drosten-Test an, und hat innerhalb von ca. 10 Tage die Zahl der Fälle 14-fach vervielfältigt – laut Astrid Stückelberger.
(Grand Jury Proceeding, 12.2.2022). Ohne internationalen Gesundheitsnotstand kann es keinen Einsatz von ungetesteten Medikamenten im im Rahmen einer “bedingten Zulassung” oder einer “Notfallzulassung” geben!
Der pandemische Ausnahmezustand wurde am 27. Januar 2020 in den USA ausgerufen – vielleicht muss man mit mehreren Quellen prüfen, aber das habe ich gefunden:
“As a result of confirmed cases of 2019 Novel Coronavirus (2019-nCoV), on this date and after consultation with public health officials as necessary, I, Alex M. Azar II, Secretary of Health and Human Services, pursuant to the authority vested in me under section 319 of the Public Health Service Act, do hereby determine that a public health emergency exists and has existed since January 27, 2020, nationwide.” 01/31/2020
Autor: Netzfund | Kanal: Corona Wording
Bereits am 25. Februar 2020 wird von Moderna die erste Studie zu einem Impfstoff angemeldet:
NCT04283461 Sponsor und Verantwortlicher: National Institute of Allergy and Infectious Diseases NIAID, Collaborator: Moderna TX Inc. ) Phase 1 mRNA-1273
Erster Eintrag: 25. Feb. 2020
Dauer: 16. März 2020 – 22. Nov. 2022
Stoffe: Biological: mRNA-1273 – Phase 1
Dosierungen: 10 micrograms [mcg], 25 mcg, 50 mcg, 100 mcg, and 250 mcg
Teilnehmerzahl: 120 im Alter von 18-99 Jahren
Offene, Dosisfindungs-Phase-I-Studie zur Sicherheit und Immunogenität des 2019- nCoV-Impfstoffs (mRNA-1273) bei gesunden Erwachsenen “Dies ist eine offene klinische Dosisfindungsstudie der Phase I an Männern und nicht schwangeren Frauen ab einem Alter von 18 Jahren, die bei guter Gesundheit sind und
alle Zulassungskriterien erfüllen. Diese klinische Studie soll die Sicherheit, Reaktogenität und Immunogenität der von ModernaTX, Inc. hergestellten mRNA-1273 untersuchen. mRNA-1273 ist ein neuartiger, in Lipid-Nanopartikel (LNP) eingekapselter Impfstoff auf mRNA-Basis, der für ein präfusionsstabilisiertes Spike (S)-Protein von SARS-CoV-2 in voller Länge kodiert. Die Rekrutierung wird an bis zu 3 inländischen klinischen Forschungszentren erfolgen. Bis zu einhundertfünfundfünfzig Probanden werden in eine von dreizehn Kohorten (10 Mikrogramm [mcg], 25 mcg, 50 mcg, 100 mcg oder 250 mcg) eingeteilt. Die Probanden erhalten eine intramuskuläre (IM) Injektion (0,5 Milliliter [mL]) von mRNA-1273 an den Tagen 1 und 29 in den Deltamuskel und werden bis 12 Monate nach der zweiten Impfung (Tag 394) beobachtet. Die Nachuntersuchungen erfolgen 1, 2 und 4 Wochen nach jeder Impfung (Tag 8, 15, 29, 36, 43 und 57) sowie 3, 6 und 12 Monate nach der zweiten Impfung (Tag 119, 209 und 394). Das primäre Ziel besteht darin, die Sicherheit und Reaktogenität eines 2 Dosen-Impfschemas von mRNA-1273, das im Abstand von 28 Tagen verabreicht wird, in 5 Dosierungen bei gesunden Erwachsenen zu untersuchen.”
Hier findet man – ausnahmsweise – das “Informed Consent Formular“, das die Teilnehmer der Moderna-Studie bekommen – 23 Seiten mit sehr viel interessanten Informationen:
Seite 1, unterster Absatz:
“Bei dem experimentellen Impfstoff mit der Bezeichnung mRNA-1273 handelt es sich um einen Impfstoff aus Boten-Ribonukleinsäure (mRNA).
Dieser Studienimpfstoff besteht aus dem genetischen Code des Virus. Dieser genetische Code macht ein Protein aus dem Virus und veranlasst Ihren Körper zu der Annahme, dass Sie sich mit dem Virus infiziert haben. Der Impfstoff wird nicht aus dem SARS-CoV-2-Virus hergestellt und kann keine Infektion verursachen. Dieser Studienimpfstoff wurde bisher noch nicht an Menschen verabreicht.”
Seite 2: unter “Mögliche Risiken der Teilnahme”: “Da der mRNA-1273 Impfstoff noch nicht an Menschen verabreicht wurde, kann es zu unvorhergesehenen
Risiken kommen.”
Seite 9 unter “Mögliche Risiken und Unannehmlichkeiten”:
Die Teilnahme an dieser Studie kann mit einigen Risiken verbunden sein. Sie können eines oder mehrere der Risiken oder Nebenwirkungen auftreten, die im Folgenden erläutert werden. Sie sollten diese mit dem Studienarzt oder dem Studienpersonal besprechen. Viele Nebenwirkungen verschwinden nach kurzer Zeit, wenn sie behandelt werden, aber in einigen Fällen können die Nebenwirkungen schwerwiegend, lang anhaltend oder dauerhaft sein. Der Studienimpfstoff ist experimentell und wurde bisher noch nicht an Menschen verabreicht, und es können Risiken bestehen, die wir derzeit noch nicht kennen.
Damit ist es völlig eindeutig schwarz auf weiß: Es ist der größte Menschenversuch aller Zeiten!
Autor: Netzfund | Kanal: Corona Wording
2. März 2020: berichtet Pfizer über einen Besuch im Weißen Haus:
“Pfizer äußert sich zum COVID-19-Treffen im Weißen Haus”
NEW YORK, 2. März 2020 – Pfizer Inc. (NYSE: PFE) gab heute bekannt, dass der Chief Scientific Officer von Pfizer Chief Scientific Officer von Pfizer, Mikael Dolsten, an einem Treffen mit anderen Pharmaunternehmen über verschiedene Möglichkeiten zur Entwicklung von Impfstoffen und Therapeutika für COVID-19 im Weißen Haus teilgenommen hat. Pfizer freute sich über die Teilnahme an diesem wichtigen, vom Präsidenten einberufenen Treffen, da des Präsidenten einberufenen wichtigen Treffens teilzunehmen, denn das Unternehmen verfügt über führende Erfahrung bei der Bekämpfung des Virus. Das Unternehmen hat kürzlich eine vorläufige Bewertung bestimmter antiviraler Wirkstoffe abgeschlossen, die sich bereits in der Entwicklung befanden und die Replikation von Coronaviren hemmten, die dem des COVID-19-Virus in kultivierten Zellen hemmen. Pfizer arbeitet mit einer dritten Partei zusammen, um diese diese Verbindungen in einem beschleunigten Verfahren zu testen, und erwartet die Ergebnisse bis Ende März vorliegen. Nach Abschluss dieses
Screenings könnte das Unternehmen in der Lage sein, mit der Entwicklung fortzufahren. Vor einer klinischen Entwicklung müssten dann Toxikologiestudien
durchgeführt werden, aber im Erfolgsfall hofft Pfizer, spätestens Ende 2020 in der spätestens Ende 2020 in der Klinik zu sein.” “Zu den Risiken und Ungewissheiten gehören unter anderem die Ungewissheiten, die mit Unwägbarkeiten, die der Forschung und Entwicklung innewohnen, einschließlich der Unwägbarkeiten hinsichtlich der Ergebnisse des Screenings und der die Fähigkeit, die erwarteten klinischen Endpunkte zu erreichen, die Termine für den Beginn und/oder den Abschluss unserer Beginn und/oder Abschluss unserer klinischen Studien, Termine für die Einreichung bei den Behörden, Termine für die behördliche Zulassung und/oder Termine für die Markteinführung, sowie die Möglichkeit ungünstiger präklinischer oder klinischer Daten; das Risiko, dass die Daten aus klinischen Studien von den Aufsichtsbehörden unterschiedlich interpretiert und bewertet werden; ob die Behörden mit dem Design und den Ergebnissen unserer klinischen Studien zufrieden sein werden; ob und wann Arzneimittelanträge für potenzielle antivirale Wirkstoffe in irgendeiner Rechtsordnung eingereicht oder Gerichtsbarkeiten eingereicht oder zugelassen werden, was von unzähligen Faktoren abhängt, einschließlich der Entscheidung, ob die der Nutzen des Produkts die bekannten Risiken überwiegt und die Wirksamkeit des Produkts festgestellt wird; Entscheidungen der Aufsichtsbehörden, die sich auf die Kennzeichnung, die Herstellungsprozesse, die Sicherheit und/oder andere Angelegenheiten, die die Verfügbarkeit oder das kommerzielle Potenzial solcher Produkte beeinflussen könnten; und Entwicklungen im Wettbewerb.
Am 8. März 2020 erscheint das Corman-Drosten-Papier zum PCR-Test:
“Studie” unter der Leitung von Christian Drosten, Clemens Wendtner und Victor M. Corman “Virological assessment of hospitalized cases of coronavirus disease 2019” und auf dem Server von medRxiv kann man sich die “Historie” anschauen
History March 8, 2020.
Als Author-Affiliates sind angegeben:
Author affiliations: Bundeswehr Institute of Microbiology, Munich, Germany (Roman Wölfel, M.D.; Sabine Zange, M.D.; Patrick Vollmar, M.D.; Rosina Ehmann DVM; Katrin Zwirglmaier, Ph.D.) Klinikum München-Schwabing, Munich, Germany (Clemens Wendtner, M.D.; Wolfgang Guggemos, M.D.; Michael Seilmaier, M.D.) Charité Universitätsmedizin Berlin, Berlin, Germany (Victor M. Corman, M.D.; Marcel A. Müller, Ph.D.; Daniela Niemeyer, Ph.D.; Terence C Jones Kelly, Ph.D., Tobias Bleicker, Sebastian Brünink, Julia Schneider, MSc; Christian Drosten, M.D.) University Hospital LMU Munich, Munich, Germany (Camilla Rothe, M.D; Michael Hoelscher
Als Förderer findet man:
Acknowledgements This work was funded by grants from the German Ministry of Research (01KI1723A) and the European Union (602525) to C. D*. as well as by the German Bundeswehr Medical Service Biodefense Research Program. The funders had no role in study design, data collection and analysis or decision to publish.
“NO CONFLICT OF INTEREST” was declared!
*C.D. – Christian Drosten
Am 16. März 2020 erscheint von Biontech ein Report:
Ankündigung des BNT162-Impfstoffprogramms zur Prävention von COVID-19-Infektionen Voraussichtlicher Beginn der klinischen Tests für den Impfstoff Ende April 2020 Plant, ein globales Konsortium von Partnern zur Bekämpfung der Pandemie zusammenzustellen
“Wir sehen es als unsere Pflicht an, unser gesamtes technologisches und immuntherapeutisches Fachwissen einzusetzen, um bei der Bekämpfung der COVID-
19-Pandemie zu helfen. Wir arbeiten eng mit den Zulassungsbehörden und unseren bestehenden Kooperationspartnern im Bereich der Infektionskrankheiten, darunter Pfizer, zusammen, um schnellstmöglich Experimente zu starten, um der Öffentlichkeit weltweit so schnell wie möglich einen Impfstoff zur Verfügung zu stellen. Darüber hinaus arbeiten wir an einem neuartigen therapeutischen Ansatz für die, die bereits infiziert sind – wir planen, in den kommenden Wochen mehr darüber zu berichten”, sagt der Gründer und CEO von BioNTech, Ugur Sahin, M.D.
Über BNT162
BNT162 ist BioNTechs mRNA-Impfstoffprogramm zur Verhinderung einer COVID-19-Infektion und der erste Produktkandidat des Projekts Lightspeed. Lightspeed ist BioNTechs beschleunigtes Entwicklungsprogramm zur Vorbeugung und Behandlung von COVID-19-Infektionen, das sich auf BioNTechs proprietäre mRNA-Plattformen für Infektionskrankheiten stützt, auf die eigene GMP-Produktionsinfrastruktur für die mRNA-Impfstoffproduktion und seine globalen klinischen Entwicklungskapazitäten, die wiederum auf BioNTechs breites Netzwerk globaler Kooperationspartner zurück greifen kann.
Über BioNTechs mRNA-Impfstoffkapazitäten für Infektionskrankheiten
Die mRNA-Plattform von BioNTech für Infektionskrankheiten umfasst drei Arten von mRNA: uridinhaltige mRNA (uRNA), nukleosidmodifizierte mRN A (modRNA) und selbstamplifizierende mRNA (saRNA). Jeder Typ kann zur Kodierung von Immunogenen verwendet werden, die spezifisch für ein Zielpathogen sind und in verschiedenen LNP-Formulierungen verabreicht werden, um T- und B-Zellen zu aktivieren und zum Angriff auf den Erreger zu veranlassen. mRNA-Impfstoffe haben sich als hochgradig immunogen erwiesen und können mehrere Vorteile gegenüber herkömmlichen Impfstoffansätzen bieten, insbesondere wenn eine schnelle Entwicklung und ein schnelles Scale-up erforderlich sind. BioNTech hat vier Partnerschaften zur Entwicklung von mRNA-Impfstoffen gegen Infektionskrankheiten geschlossen, darunter Pfizer, die University of Pennsylvania, die Bill and Melinda Gates Foundation und Fosun Pharma.
Am 17. März 2020 erscheint ein weiterer Biontech-Report:
Pfizer und BioNTech entwickeln gemeinsam einen potenziellen COVID-19-Impfstoff
- Unternehmen werden gemeinsam BioNTechs mRNA-basierten Impfstoffkandidaten BNT162 entwickeln, um COVID-19-Infektionen zu verhindern
- Die Zusammenarbeit zielt darauf ab, die globale Entwicklung von BNT162 zu beschleunigen und die Expertise und Ressourcen beider Unternehmen zu nutzen
- Baut auf der Vereinbarung von 2018 zur gemeinsamen Entwicklung eines mRNA-basierten Grippeimpfstoffs auf
“Die Zusammenarbeit zielt darauf ab, die Entwicklung von BioNTechs potenziell erstrangigem COVID-19 mRNA-Impfstoffprogramm BNT162 zu beschleunigen, das voraussichtlich Ende April 2020 in die klinische Erprobung gehen wird. Die rasche Entwicklung dieser Zusammenarbeit baut auf der Forschungs- und Entwicklungskooperation, die Pfizer und BioNTech 2018 zur Entwicklung von mRNAbasierten Impfstoffen zur Grippeprävention eingegangen sind.”
Ihr “Disclaimer” Seite 1 unten:
Diese Mitteilung enthält zukunftsgerichtete Informationen über die Bemühungen von Pfizer zur Bekämpfung von COVID-19, BioNTechs potenziellen COVID-19 mRNAImpfstoff, BNT162, eine Absichtserklärung über die gemeinsame Entwicklung und Vermarktung (außer China) von BNT162 durch Pfizer und BioNTech sowie eine Materialtransfer- und Kooperationsvereinbarung, einschließlich ihres potenziellen Nutzens und des erwarteten Zeitplans für eine Phase-1-Studie, die mit erheblichen Risiken und Ungewissheiten, die dazu führen könnten, dass die tatsächlichen Ergebnisse erheblich von den in diesen Aussagen ausgedrückten oder implizierten Ergebnissen abweichen. Risiken und Ungewissheiten bestehen unter anderem darin, ob und wann eine endgültige Vereinbarung über die gemeinsame Entwicklung und Vermarktung von BNT162 durch Pfizer und BioNTech getroffen wird, Unwägbarkeiten, die der Forschung und Entwicklung inhärent sind, einschließlich der Fähigkeit, die erwarteten klinischen Endpunkte, Beginn- und/oder und/oder Fertigstellungstermine für klinische Studien, Termine für die Einreichung bei den Behörden, Termine für die behördliche Zulassung und/oder Termine für die Markteinführung, sowie die Möglichkeit von ungünstiger neuer klinischer Daten und weiterer Analysen vorhandener klinischer Daten; das Risiko, dass die Daten aus klinischen Studien von den Zulassungsbehörden unterschiedlich interpretiert und bewertet werden; ob die Zulassungsbehörden mit dem Design und den Ergebnissen der klinischen Studien zufrieden sein werden; ob und wann Anträge auf Zulassung von Biologika in anderen Ländern für BNT162 oder andere Impfstoffkandidaten im Rahmen der Zusammenarbeit gestellt werden können;ob und wann solche Anträge von den Zulassungsbehörden genehmigt werden, was von einer Vielzahl von Faktoren abhängt, einschließlich der Entscheidung, ob die Vorteile des Produkts die bekannten Risiken überwiegen, die Feststellung der Wirksamkeit des Produkts und, im Falle einer Zulassung, ob BNT162 kommerziell erfolgreich sein wird; Entscheidungen der Zulassungsbehörden, die sich auf die Kennzeichnung, die Herstellungsprozesse, die Sicherheit und/oder andere Angelegenheiten, die die Verfügbarkeit oder das kommerzielle Potenzial von BNT162 beeinträchtigen könnten; Ungewissheiten hinsichtlich der Fähigkeit, Empfehlungen von Impfstoff-Fachausschüssen und anderen Gesundheitsbehörden zu BNT162 zu erhalten, sowie Ungewissheiten hinsichtlich der kommerziellen Auswirkungen solcher Empfehlungen; und Entwicklungen im Wettbewerb.
Bemerkung: Biontech und RKI werden von Bill Gates gesponsert, RKI “empfiehlt” Biontech-mRNA-Substanzen – na, was für ein “perfekter Kreislauf”. Und: Sie übernehmen für NICHTS eine Haftung – weder für die Wirksamkeit, Sicherheit, Verträglichkeit… etc.!
Am 26. März 2020 veröffentlicht NOVARTIS einen Artikel:
Novartis und ein Konsortium von Biowissenschaftsunternehmen gaben heute eine wichtige Zusammenarbeit bekannt, um die Entwicklung, Herstellung und Bereitstellung von Impfstoffen, Diagnostika und Behandlungen für COVID-19 als Reaktion auf die Pandemie zu beschleunigen. Die Industrie bringt eine Reihe von Ressourcen und Fachkenntnissen ein, die erforderlich sind, um wirksame und skalierbare Lösungen für die Pandemie zu finden, von der weltweit Milliarden Menschen betroffen sind. Die Auswirkungen auf die Gesundheitssysteme, die Wirtschaft und den Lebensunterhalt sind beträchtlich, und eine wirksame Reaktion erfordert eine noch nie dagewesene Zusammenarbeit zwischen Regierung, Wissenschaft, Privatsektor und Philanthropie.
Als Co-Vorsitzender eines Konsortiums von Life-Science-Unternehmen mit Hauptsitz auf drei Kontinenten sagte Vas Narasimhan, CEO von Novartis: “Wir fühlen uns zutiefst verpflichtet, zu prüfen, ob es bestimmte Bereiche gibt, in denen die Zusammenarbeit zwischen der Life-Science-Branche und der Bill & Melinda Gates Foundation die Lösungen für diese Pandemie beschleunigen kann. Zusätzlich zu den individuellen Beiträgen, die die Unternehmen bereits leisten, ist kollektives Handeln von entscheidender Bedeutung, um sicherzustellen, dass alle vielversprechenden Studien zu Impfstoffen, Medikamenten und Diagnostika den von dieser Pandemie betroffenen Menschen auf der ganzen Welt schnell zur Verfügung gestellt werden.”
Auf der ganzen Welt wurden bereits Versuche mit bestehenden Medikamenten, diagnostischen Tests, Wirkstoffen und Testimpfstoffen begonnen, um Maßnahmen zur Verlangsamung oder Beendigung der Pandemie zu ermitteln. Produkte, die sich als wirksam erweisen, müssen klinisch untersucht, in größerem Umfang hergestellt und vertrieben werden, wenn sie sich als wirksam erweisen. Dies sind Bereiche, in denen die Biowissenschaftsbranche über umfangreiche Erfahrungen mit Produkten verfügt, die jeden Tag Milliarden von Menschen erreichen.
Mark Suzman, Chief Executive Officer der Bill & Melinda Gates Foundation, sagte: “Wir wissen, dass der Privatsektor die technischen Fähigkeiten von der Entdeckung über die klinischen Studien bis hin zum Know-how für die Vermarktung besitzt. Wir wollen dieses Wissen und diese Erfahrung nutzen und, wo möglich, mit nationalen Regulierungsbehörden und der Weltgesundheitsorganisation zusammenbringen, um zu sehen, ob wir dazu beitragen können, die Kurve dieser Pandemie abzuflachen und sicherzustellen, dass die Ergebnisse alle Menschen auf der Welt erreichen, insbesondere die am stärksten Gefährdeten und die Ärmsten.”
Im Anschluss an eine Telefonkonferenz mit der Leitung der Gates Foundation Anfang dieses Monats arbeiten die Unternehmen daran, konkrete Maßnahmen festzulegen, mit denen Behandlungen, Impfstoffe und Diagnostika schneller vor Ort verfügbar gemacht werden können. In einem ersten Schritt haben sich 15 Unternehmen bereit erklärt, ihre firmeneigenen Bibliotheken mit molekularen Verbindungen , die bereits über ein gewisses Maß an Sicherheits- und Aktivitätsdaten verfügen, dem COVID-19 Therapeutics Accelerator zur Verfügung zu stellen, der vor zwei Wochen von der Gates-Stiftung, Wellcome und Mastercard ins Leben gerufen wurde, um sie schnell auf ihr Potenzial gegen COVID-19 zu prüfen. Erfolgreiche Treffer würden i nnerhalb von
nur zwei Monaten zu In-vivo-Versuchen führen. (=MENSCHENVERSUCHE!)
“Dies ist ein ermutigender Anfang in einem kritischen Bereich, denn wenn sich einer dieser Wirkstoffe als wirksam gegen COVID-19 erweist, beschleunigt dies den Weg zur Produktzulassung und zum Scale-up erheblich”, sagte Suzman. “Jeder der Partner wird auch andere Anstrengungen in Zusammenarbeit mit nationalen Regierungen und anderen Partnern unternehmen, aber dies ist ein großartiges Beispiel dafür, warum wir optimistisch sind, dass diese beispiellose Zusammenarbeit eine Plattform für eine grundlegend andere Art von Partnerschaft bieten wird, um diesen globalen Gesundheitsnotstand zu bekämpfen.
Zu den an der Zusammenarbeit beteiligten Unternehmen gehören: BD, bioMérieux, Boehringer Ingelheim, Bristol-Myers Squibb, Eisai, Eli Lilly, Gilead, GSK, Johnson & Johnson, Merck (bekannt als MSD außerhalb der USA und Kanada), Merck KGaA, Novartis, Pfizer und Sanofi.
Haftungsausschluss
Diese Pressemitteilung enthält zukunftsgerichtete Aussagen im Sinne des United States Private Securities Litigation Reform Act von 1995. Zukunftsgerichtete Aussagen sind im Allgemeinen an Begriffen wie “potenziell”, “kann”, “wird”, “würde”, “voraussichtlich”, “verpflichten”, “untersuchen”, “beschleunigen”, “einführen”, “ermutigend” oder ähnlichen Begriffen zu erkennen, oder an ausdrücklichen oder impliziten Diskussionen über mögliche Marktzulassungen, neue Indikationen oder Kennzeichnungen für die in dieser Pressemitteilung beschriebenen untersuchten oder zugelassenen Produkte oder über die Zusammenarbeit zur Beschleunigung der Entwicklung, Herstellung und Bereitstellung von Impfstoffen, Diagnostika und Behandlungen für COVID-19. Sie sollten sich nicht in unangemessener Weise auf diese Aussagen verlassen. Solche zukunftsgerichteten Aussagen beruhen auf unseren derzeitigen Einschätzungen und Erwartungen in Bezug auf zukünftige Ereignisse und unterliegen erheblichen bekannten und unbekannten Risiken und Unsicherheiten.
Sollten eines oder mehrere dieser Risiken oder Ungewissheiten eintreten oder sollten sich die zugrunde liegenden Annahmen als falsch erweisen, können die tatsächlichen Ergebnisse erheblich von den in den zukunftsgerichteten Aussagen dargelegten Ergebnissen abweichen. Es kann nicht garantiert werden, dass die in dieser Pressemitteilung beschriebenen Produkte, die sich in der Erprobung befinden oder bereits zugelassen sind, für den Verkauf oder für zusätzliche Indikationen oder Kennzeichnungen in einem beliebigen Markt oder zu einem bestimmten Zeitpunkt eingereicht oder zugelassen werden.
Es kann auch keine Garantie dafür gegeben werden, dass die in dieser Mitteilung beschriebenen Aktivitäten und Bemühungen im erwarteten Zeitrahmen oder
überhaupt erfolgreich sein werden. Insbesondere könnten unsere Erwartungen in Bezug auf solche Produkte und Bemühungen unter anderem von folgenden Faktoren beeinflusst werden: den Unwägbarkeiten, die der Forschung und Entwicklung innewohnen, einschließlich der Ergebnisse klinischer Studien und zusätzlicher Analysen vorhandener klinischer Daten; behördlichen Maßnahmen oder Verzögerungen oder allgemeiner staatlicher Regulierung; globalen Trends zur Kostendämpfung im Gesundheitswesen, einschließlich des Preis- und Erstattungsdrucks seitens der Regierung, der Kostenträger und der Öffentlichkeit sowie der Anforderungen an eine erhöhte Preistransparenz; unserer Fähigkeit, den Schutz unseres geistigen Eigentums zu erhalten oder aufrechtzuerhalten; die besonderen Verschreibungspräferenzen von Ärzten und Patienten; allgemeine politische, wirtschaftliche und geschäftliche Bedingungen, einschliesslich der Auswirkungen von Pandemien wie COVID-19 und der Bemühungen, diese einzudämmen; Sicherheits-, Qualitäts-, Datenintegritäts- oder Herstellungsprobleme; potenzielle oder tatsächliche Verletzungen der Datensicherheit und des Datenschutzes oder Störungen unserer Informationstechnologiesysteme sowie andere Risiken und Faktoren, die im aktuellen Formular 20-F der Novartis AG aufgeführt sind, das bei der US Securities and Exchange Commission hinterlegt ist. Novartis stellt die Informationen in dieser Pressemitteilung zum gegenwärtigen Zeitpunkt zur Verfügung und übernimmt keine Verpflichtung, die in dieser Pressemitteilung enthaltenen zukunftsgerichteten Aussagen aufgrund neuer Informationen, zukünftiger Ereignisse oder aus anderen Gründen zu aktualisieren.
Bemerkung: Auch aus diesem “Haftungsausschluss” wird deutlich, dass sie sich alle Optionen offen halten, zu tun, was sie eh schon geplant haben, aber keinerlei Haftung für damit verbundene Risiken übernehmen – das spiegelt sich perfekt in allen Regularien, die sie erfunden haben, um sich selbst schadlos zu halten, und das Risiko der Stoffe vollständig auf die abzuwälzen, die an dem genetischen Menschenexperiment – entweder “freiwillig” oder unter Androhung von bösen Zwangsmaßnahmen – teilnehmen.
Am 31.März 2020 erschien der Geschäftsbericht der Firma Biontech 2019:
S.7: “ZIELE 2020: Weiterentwicklung zu einem der weltweit führenden Biotechnologieunternehmen, Vorantreiben des COVID-19-Entwicklungsprogramms, bis zu sechs Studien-Updates”
S.80:
“Anfang Marz 2020 gab BioNTech bekannt, einen Impfstoff zur Immunisierung und Pravention von COVID-19-Infektionen zu entwickeln. BioNTechs Produktkandidat BNT162 ist ein moglicher„first-in-class“ mRNA-Impfstoff, der zur globalen Bekämpfung von COVID-19 zum Einsatz kommen konnte. Als Teil dieses Programms hat BioNTech zwei strategische Kooperationen mit grossen pharmazeutischen Unternehmen bekanntgegeben, um BioNTechs Impfstoffkandidaten global zu entwickeln sowie den weltweiten Zugang zu einem zugelassenen Impfstoff sicherzustellen. BioNTech und Pfizer Inc. („Pfizer“; NYSE: PFE) entwickeln gemeinsam einen Impfstoff gegen COVID-19, zunächst in den USA und Europa. In einer strategischen Kooperation mit Shanghai Fosun Pharmaceutical (Group) Co., Ltd. („Fosun Pharma“; Stock Symbol: 600196.SH, 02196.HK) entwickeln BioNTech und Fosun Pharma die COVID-19 Impfstoffkandidaten in China weiter.”
S.80:
“Die Durchführung laufender klinischer Studien wird priorisiert, wohingegen die zeitlichen Abläufe fur bestimmte klinische Studien, die erstmals am Menschen (First-In-Human; FIH) durchgeführt werden, teilweise von Verzögerungen betroffen sind.
BioNTech beabsichtigt, fur 2020 geplante Phase-2-Studien zu starten, den Abschluss laufender Phase-1-Studien einzuhalten sowie die Möglichkeiten zur Initiierung und Durchführung von First-In-Human-Studien zu optimieren.
FIH = FIRST IN HUMAN TRIAL = MENSCHENVERSUCHE!!!
Und was bedeutet: “Initiierung und Durchführung der ersten Menschenversuche zu optimieren??”
Bedeutet das vielleicht, dass nun JEDER weltweit Teilnehmer einer Studie ist, ohne es zu wissen. Der Verdacht drängt sich auf….!
Autor: Netzfund | Kanal: Corona Wording
Am 21. April 2020 wurde vom Milken Institut ein Dokument heraus gegeben, in dem alle verschiedenen Behandlungsmöglichkeiten und in Betracht gezogene Impfstoffkandidaten aufgelistet sind – mit Angabe von Studien und früheren FDA bestätigten Indikationen. Schon damals stand auch Ivermectin, Hydroxochloroquine und Chloroquine drin – mit Studien in Bezug auf Sars-Cov2 – seltsam, dass man so schnell Studien dazu aus dem Hut zauberte, die zeigen sollen, dass sie unwirksam sind…
Daraus kann man auch ersehen, dass “alter Wein in neuen Schläuchen” verkauft wird. Es gibt vielfältige Verweise auf Studien, die vorher liefen, wo diese mRNA-Substanzen bereits ausprobiert wurden – Ebola, HIV, Zika, Krebs… um nur einige zu nennen. Man hat die “Plattform-Technologie” seit Jahrzehnten in den Labors versucht zu entwickeln, und suchte schon in der Vergangenheit andauernd nach “Anwendungsmöglichkeiten”.
Das Milken-Institut hat dann alle Substanzen zusammengestellt, die nach dem “Scanning library of antiviral compounds” als Möglichkeiten im Raum standen, und dann im nächsten Schritt Stoffe ausgewählt, denen man ein neues Anwendungsgebiet zuordnete. Was für ein “unglaublicher Zufall”, dass ihre Wahl auf die mRNA-Stoffe fiel… und alle anderen aus dem Rennen geschmissen wurden. Die Umdefinition von Anwendungsgebieten nennt man “Repurposing” – und das haben sie dann mit den mRNA-Stoffen gemacht, die mit bescheidenem “Erfolg” als experimentelles “Therapeutikum” für Krebs-HIV-Ebola-Zika in der Vergangenheit an denen ausprobiert hat, denen man erzählt hat, sie hätten eine “tödliche Krankheit”, und da hätten sie doch “was Neues, das helfen könnte”. Schon in der Vergangenheit – war die angepriesene “Lösung” das Problem, das die Leute vom Diesseits ins Jensseits beförderte.
Quelle: MILKEN INSTITUE | COVID-19 Treatment and Vaccine Tracker (Page 44)
Am 22. April 2020 bringt Biontech einen “Investors-Report” heraus:
BioNTech und Pfizer geben die Genehmigung der deutschen Behörde Paul-Ehrlich-Institut für den Beginn der ersten klinischen Studie mit dem Impfstoffkandidaten COVID-19 bekannt
- First COVID-19-related clinical trial to start in Germany
- Initial dose escalation phase to target dose range of 1μg to 100μg
- Clinical supply from BioNTech’s GMP-certified mRNA production facilities in Europe
- Four vaccine candidates to enter clinical development
“Die deutsche Zulassungsbehörde, das Paul-Ehrlich-Institut, hat die klinische Studie der Phase 1/2 für BioNTechs Impfstoffprogramm BNT162 zur Vorbeugung einer COVID-19-Infektion genehmigt. BioNTech und Pfizer entwickeln BNT162 gemeinsam.
Die Studie ist die erste klinische Studie für einen COVID-19-Impfstoffkandidaten, die in Deutschland gestartet wird, und ist Teil eines globalen Entwicklungsprogramms.
Pfizer und BioNTech werden BNT162 nach der in Kürze erwarteten Zulassung auch in den Vereinigten Staaten testen.
Die vier Impfstoffkandidaten sind die ersten Kandidaten aus BioNTechs COVID-19-Projekt “Lightspeed”, die jeweils unterschiedliche mRNA-Formate und Zielantigene repräsentieren. Zwei der vier Impfstoffkandidaten enthalten eine nukleosidmodifizierte mRNA (modRNA), einer eine uridinhaltige mRNA (uRNA), und der vierte Impfstoffkandidat verwendet eine selbstverstärkende mRNA (saRNA). Jedes mRNAFormat wird mit einer Lipid-Nanopartikel-Formulierung (LNP) kombiniert. Die größere Spike-Sequenz ist in zwei der Impfstoffkandidaten enthalten, und die kleinere optimierte Rezeptorbindungsdomäne (RBD) des Spike-Proteins ist in den beiden anderen Kandidaten enthalten. Die RBD-basierten Kandidaten enthalten den Teil des Spikes, von dem man annimmt, dass er für die Bildung von Antikörpern, die das Virus inaktivieren können, am wichtigsten ist.
Der Dosis-Eskalations-Teil der Phase-1/2-Studie wird etwa 200 gesunde Probanden im Alter von 18 bis 55 Jahren einschließen und zielt auf einen Dosisbereich von 1 μg bis 100 μg ab, um die optimale Dosis für weitere Studien zu bestimmen und die Sicherheit und Immunogenität des Impfstoffs zu bewerten. Die Studie wird auch die Auswirkungen einer wiederholten Immunisierung für drei der vier Impfstoffkandidaten untersuchen, die uRNA oder modRNA verwenden. Probanden mit einem höheren Risiko für eine schwere COVID-19-Infektion werden in den zweiten Teil der Studie einbezogen.
“Wir freuen uns, dass wir die präklinischen Studien in Deutschland abgeschlossen haben und in Kürze mit der ersten Studie am Menschen beginnen können, die unsere Erwartungen übertrifft. Die Geschwindigkeit, mit der wir vom Start des Programms bis zum Beginn der Studie vorankommen konnten, spricht für das große Engagement aller Beteiligten”, sagt Ugur Sahin, CEO und Mitbegründer von BioNTech”.
Ganz offiziell mitgeteilt: MENSCHENEXPERIMENTE, die am nächsten Tag 23. April 2020 starteten!
23. April 2020 – Präsentation Biontech Covid-19-Vaccine Update für Investoren:
– herausgegeben am gleichen Tag, als die 1. Menschenversuche starteten!
Quelle: BioNtech Präsentation Covid-19-Vaccine Update für Investoren 23.04.2020 (Seite 04)
Die BNT162-Serie wurde “präklinisch” für andere Krankheiten getestet – wie gesagt- alter Wein in neuen Schläuchen!
Planung der 1. Dosisfinungsstudie mit 4 Substanzen, davon 2x mRNA, 1x uRNA, und 1x “SA” = Self Amplifying (“Südafrika-Variante” ist der Codename in der Studie)
Quelle: BioNtech Präsentation Covid-19-Vaccine Update für Investoren 23.04.2020 (Seite 05)
Die folgende Folie Nr. 8 zeigt, dass sie DIREKT AM MENSCHEN experimentieren – ohne vorherige Tierversuche:
Quelle: BioNtech Präsentation Covid-19-Vaccine Update für Investoren 23.04.2020 (Seite 08)
4 Substanzen wurden dann “auserkoren”, wovon 1 Substanz die Erweiterung “SA” hat – self amplifying.
Quelle: BioNtech Präsentation Covid-19-Vaccine Update für Investoren 23.04.2020 (Seite 10)
Der zeitliche Ablauf war “atemberaubend”:
Quelle: BioNtech Präsentation Covid-19-Vaccine Update für Investoren 23.04.2020 (Seite 11)
23. April 2020: PFIZER – Beginn der Menschenversuche:
Eine an mehreren Standorten durchgeführte, zweiteilige Phase-I/II-Dosisskalationsstudie zur Untersuchung der Sicherheit und Immunogenität von vier prophylaktischen SARSCoV-2-RNA-Impfstoffen gegen COVID-2019 unter Verwendung unterschiedlicher Dosierungsschemata bei gesunden und immungeschwächten Erwachsenen
- Dauer: 23. April 2020 – April 2023
- 512 Teilnehmer im Alter von 18-85
- Dosis-Eskalation: von 1μg auf 100 μg laut Investoren-Report
(Bemerkung: das möge man sich vor Augen führen: Einer bekommt 1 μg und ein anderer die 100-fache Menge! Vergleichsbeispiel: Man probiert herum, was passiert, wenn ich 10 Gramm Zucker esse oder 1 Kilo….!!!)
Teil A betrifft die Dosisfindung von vier verschiedenen Impfstoffen (BNT162a1, BNT162b1, BNT162b2 und BNT162c2 – “eskalierende Dosisstufen”), die mit Dosiseskalation und -deeskalation sowie der Bewertung von Zwischendosisstufen durchgeführt wird. Dazu gehört auch eine Dosisanpassung bei älteren Teilnehmern. Die Impfstoffe BNT162a1, BNT162b1, BNT162b2 und BNT162c2 werden in einem Prime/Boost (P/B)-Schema verabreicht. Der Impfstoff BNT162c2 wird ebenfalls nach einem Einzeldosis-Schema (SD) verabreicht. Drei weitere Kohorten im Alter von 18 bis 85 Jahren erhalten nur BNT162b2.
Studienorte:
- Universitäts Klinikum, Frankfurt am Main, Germany
- Universitäts Klinikum Heidelberg, Germany
- Contract Research Organization, Kiel, Germany
- Contract Research Organization, Mannheim, Germany
Ursprünglicher Teil B dieser Studie wurde “ausgelagert” in die globale Studie – siehe folgende Studie, die am 29. April 2020 startete und genauso wie diese heute noch läuft:
Note: Es wurden KEINE TIERSTUDIEN mit IDENTISCHEN STOFFEN GEMACHT – laut Pfizers eigener Homepage wurde die erste Studie an Rhesusaffen und Mäusen parallel zu den Menschenversuchen gemacht – Studienbericht erschien am 8. September 2020 in “A prefusion SARS-CoV-2 spike RNA vaccine is highly immunogenic and prevents lung infection in non-human primates” (nicht peer-reviewed), und darin findet sich sogar der Verweis auf die parallel dazu global durchgeführten Menschenversuche!
Nur eine Woche später hatte man die Genehmigung für den Start der Menschenversuche in Amerika und anderen Länder in 166 Studienorten.
Am 29. April 2020 begann man die MENSCHENVERSUCHE in einer großen Population:
- Dauer: 29.April 2020 bis 15.Mai 2023
- Teilnehmer: ca. 44.000 – ab 12 Jahre
in 166 Orten/Universitäten (und wer weiß, wie viele “Affiliates”) Andere Studien-ID: C4591001 (ist wichtig, nachdem diese Studie Unterstudien hat, und das die gemeinsame Identifikationsnummer ist)
A PHASE 1/2/3, PLACEBO-CONTROLLED, RANDOMIZED, OBSERVER-BLIND, DOSEFINDING STUDY TO EVALUATE THE SAFETY, TOLERABILITY, IMMUNOGENICITY, AND EFFICACY OF SARS-COV-2 RNA VACCINE CANDIDATES AGAINST COVID-19 IN HEALTHY INDIVIDUALS
Es handelt sich um eine randomisierte, placebokontrollierte, beobachterverblindete Phase 1/2/3-Studie zur Dosisfindung, Auswahl von Impfstoffkandidaten und Wirksamkeit bei gesunden Personen.
Substanzen:
BNT162b1, BNT162b2, BNT162b2SA (SA = benannt als “Südafrika-Variante, vorherige “c”-Notation, aber steht für “Self Amplifying”)
Anmmerkungen:
- Es laufen Phase 1(!), 2/3 Studien – mit den Stoffen BNT162B1, -B2, und dem -SA – Shot – SA steht laut Studie für “Südafrika-Variante”, aber, laut Investors Report bedeutet SA self amplifying(!). Diese “Variante” plante man schon im April 2020, seit 31. März 2021 wurde sie in die Studie aufgenommen – 7 Monate bevor die “Südafrika-Variante” auf der Bildfläche erschien.
- Es sind Dosisfindungsstudien – d.h. es werden verschiedene Dosierung durchprobiert: 10μg, 20μg, 30μ, 100μg und Placebo. Das bedeutet: 5 Gruppen von Substanzen, wobei die 100μg-Dosis wohl zu den toxischen gehört. Teilt man nun die Gaben in gleiche Gruppen auf, was sie laut Auswertungsprotokoll der ersten Teilstudie tun, ergibt sich, dass 20% der Chargen vermutlich die “Giftigen” sind.
- Die Studien sind “dreifach maskiert”, bedeutet: Keiner weiß, was gespritzt wird, weder Arzt, Teilnehmer, “Leistungserbringer” (vermutlich die Impfzentren o.ä.). Das ist im Realleben auch so – keiner weiß, welche ihrer Laborkreationen in welcher Dosierung verabreicht wird.
Phase 1-2-3 Studien heißt, es werden MENSCHENVERSUCHE gemacht – ohne vorher Sicherheitsdaten zu haben, ohne Dosierungen abschätzen zu können – auch mit KINDERN!
Anhand der Studienziele (primäre und sekundäre) sieht man, dass sie sehr wohl über die “Wirkungen” direkt nach der Injektion Bescheid wissen, weil sie brav alle Symptome auflisten, die als Erstes auftreten.
Primäre Ziele sind die Wirkungen der Dosen und Kombinationen rauszufinden. Sekundäre Ziele sind, rauszufinden, ob überhaupt Antikörper gebildet werden…
Alleine das ist bereits so unsäglich, wenn man sich die MSM-Propaganda vor Augen hält.
Bei den “Einschlusskriterien” wird geschrieben, dass die Probanden voruntersucht werden müssen – was in der breiten Bevölkerung sträflichst vernachlässigt wird, denn man will nur “gesunde Teilnehmer”! In den Impfempfehlungen hingegen “empfiehlt man besonders den vulnerablen Gruppen eine Impfung….!!!
Einschlusskriterien:
- “Teilnehmer, die bereit und in der Lage sind, alle geplanten Besuche, den Impfplan, die Labortests, die Überlegungen zum Lebensstil und andere Studienverfahren einzuhalten.
- Gesunde Teilnehmer, die aufgrund der Anamnese, der körperlichen Untersuchung und des klinischen Urteils des Prüfarztes für die Teilnahme an der Studie geeignet sind.
- Teilnehmer, bei denen nach Einschätzung des Prüfarztes ein Risiko für den Erwerb von COVID-19 besteht.”
Spannend wird es bei den Ausschlusskriterien:
- u.a. sind ausgeschlossen Menschen mit Vorerkrankungen(!!) – also genau jene, denen man “unbedingt eine Impfung empfiehlt”
- Andere medizinische oder psychiatrische Erkrankungen, einschließlich kürzlich (innerhalb des letzten Jahres) aufgetretener oder aktiver Suizidgedanken/Verhaltensweisen oder Laboranomalien, die das Risiko der Studienteilnahme erhöhen…
- Bluthochdruck
- Diabetes mellitus
- Chronische Lungenerkrankung
- Asthma
- Derzeitiges Rauchen
- Chronisches Rauchen innerhalb des letzten Jahres
- BMI >30 kg/m2
- Voraussichtliche Notwendigkeit einer immunsuppressiven Behandlung innerhalb der nächsten 6 Monate
- Mitarbeiter Gesundheitspersonal sind in Phase 1 ausgeschlossen
- Nur Phase 1: Personen, die derzeit in Berufen mit hohem Risiko einer Exposition gegenüber SARS-CoV-2 arbeiten (z. B. Mitarbeiter im Gesundheitswesen, Notfallpersonal).
- Schwangere und Stillende sind auch ausgenommen!
- Nur Phase 1: Personen mit einer Autoimmunerkrankung in der Vorgeschichte oder einer aktiven Autoimmunerkrankung, die einen therapeutischen Eingriff erfordert.
- Blutungsdiathese oder Erkrankungen, die mit anhaltenden Blutungen einhergehen und nach Ansicht des Prüfarztes eine intramuskuläre Injektion kontraindizieren würden.
- Frauen, die schwanger sind oder stillen.
- Frühere Impfung mit einem Coronavirus-Impfstoff. Personen, die eine immunsuppressive Therapie erhalten, einschließlichzytotoxischer Wirkstoffe oder systemischer Kortikosteroide, z. B. wegen einer Krebserkrankung oder einer Autoimmunerkrankung, oder deren Behandlung während der Studie geplant ist.
- Nur Phase 1: Regelmäßige Einnahme von inhalierten/vernebelten Kortikosteroiden.
- Erhalt von Blut-/Plasmaprodukten oder Immunglobulinen ab 60 Tagen vor der Verabreichung der Studienintervention oder geplanter Erhalt während der Studie IgM- oder IgG-Antikörper Postive AUSGESCHLOSSEN!
- Nur Phase 1: Positiver serologischer Test auf SARS-CoV-2 IgM- und/oder IgGAntikörper bei der Vorsorgeuntersuchung.
Die 166 Zentren kann man auf der Webseite einsehen. Es bedarf einer weiteren Recherche, welche Unis mit wem kooperiert, denn auch wenn in EU keine Kinderstudien erlaubt sind, gibt es die Hinterür über “Affiliates” – und in einem Fall konnte ich das schon sehen, dass “Affilates” in Mainz Teil dieser Studie sind (in Mainz sitzt auch Pfizer, und es liegt nahe, dass sie mit der Gutenberg-Uni in Mainz arbeiten).
Diese “Affilated”-Studie an Jugendlichen habe ich auch gefunden und verlinke sie hier:
“Affiliates”: (Man beachte: Hier sind Kinderkliniken dabei und anonyme Research-Center, wo man nicht weiß, wer und was dahinter steht)
From Cincinnati Children’s Hospital, Cincinnati (R.W.F.); Kaiser Permanente Vaccine Study Center, Oakland (N.P.K.), and the California Research Foundation, San Diego (D.M.B.) – both in California; Vaccine Research and Development, Pfizer, Hurley, United Kingdom (N.K., S.L., R.B.); Vaccine Research and Development, Pfizer, Pearl River (A.G., J.A., K.A.S., K.K., W.V.K., D.C., P.R.D., K.U.J., W.C.G.), and SUNY Upstate Medical University, Syracuse (S.J.T.) – both in New York; Vaccine Research and Development (J.L.P., H.M., X.X.) and Worldwide Safety, Safety Surveillance and Risk Management (S.M.), Pfizer, Collegeville, PA; Duke Human Vaccine Institute, Durham, NC (E.B.W.); Senders Pediatrics,South Euclid, OH (S.S.); Clinical Research Professionals, Chesterfield, MO (T.J.); BioNTech, Mainz, Germany (Ö.T., U.Ş.); and Worldwide Safety, Safety Surveillance and Risk Management, Pfizer, Groton, CT (D.B.T.).
Bei dieser Studie an “jungen Erwachsenen” – die eine “Unterstudie” der großen Studie – C4591001 – Clinical Trial Group – ist u.a. Ugur Sahin als “Author” genannt:
Safety, Immunogenicity, and Efficacy of the BNT162b2 Covid-19 Vaccine in Adolescents
Robert W Frenck Jr 1 , Nicola P Klein 1 , Nicholas Kitchin 1 , Alejandra Gurtman 1 , Judith Absalon 1 , Stephen Lockhart 1 , John L Perez 1 , Emmanuel B Walter 1 , Shelly Senders 1 , Ruth Bailey 1 , Kena A Swanson 1 , Hua Ma 1 , Xia Xu 1 , Kenneth Koury 1 , Warren V Kalina 1 , David Cooper 1 , Timothy Jennings 1 , Donald M Brandon 1 , Stephen J Thomas 1 , Özlem Türeci 1 , Dina B Tresnan 1 , Susan Mather 1 , Philip R Dormitzer 1 , Uğur Şahin 1 , Kathrin U Jansen 1 , William C Gruber 1 , C4591001 Clinical Trial Group Collaborators, Affiliations Expand
und unter dem Link Clinical Trial Group findet man zwei weitere Studien, die – aus meiner Sicht – eine sehr ungenaue Auswertung als “Studie” verkaufen:
Safety and Efficacy of the BNT162b2 mRNA Covid-19 Vaccine
Safety and Efficacy of the BNT162b2 mRNA Covid-19 Vaccine through 6 Months
(Wegen des besseren Überblicks habe ich die Daten der Studie versucht, in eine Tabelle zu bringen und ins Deutsche zu übersetzen – und habe an manche Stellen Kommentare gemacht – Dokument PfizerDosisfindungsstudie.pdf)
Tabellarischer Überblick über die Eckdaten der Dosisfindungsstudie von Pfizer – Originallink zur Studie:
Aus dieser Studie gehen eindeutig die verschiedenen verimpften Dosen hervor:
BNT162B1 – 10μg, 20μg, 30μg und 100μ gegen Placebo – also 4 Dosisstufen plus Plac., die 100 μg-Dosis wird nur einmal geimpft…. !!! (Phase 2), BNT162B2 – 10μg, 20μg, 30μg (Phase 3) und – man höre und staune – schon April 2020 hatte man die “Südafrika Variante” auf dem Zettel – BNT162BSA “Booster” (ist aber in Wirklichkeit der Code für “Self Amplifying”, wie aus dem Investors Bericht vom 23. April 2020 hervor geht) – 30 μg, und, bei bestimmten Labormenschen – die, die BNT162b2 vorher hatten, werden dann 5μg, und 10μ verspritzt.
Hier ein Ausschnitt aus der Dosisfindungsstudie – von Pfizer
Quelle: Screenshot 08.12.2022
Das Auswertungsprotokoll kann man hier im Netz finden.
Diese ersten Auswertungen wurden nach 6 Monaten vorgenommen – und auch daraus gehen die Dosen hervor:
Hier gibt es drei Punkte, die mir auffallen – sicher gibt es noch weitere Punkte:
- Man erwartet, dass die jüngeren Teilnehmer STÄRKERE Reaktionen haben (S. 28)!!!
- Die ersten 5 Teilnehmer in jeder Gruppe der “Dose escalation study” werden 4h beobachtet, die anderen 30 Minuten….!!! Vermutlich kriegen die die 100μg-Dosis! Es gibt KEINE DATEN – hier steht es schwarz auf weiß…. S. 29 mittlere Spalte
- Dosen: pdf Seite Nr. 46
- Shedding: Auf Seite 67 im .pdf wird darauf verwiesen, dass man es melden muss, wenn ein Studienteilnehmer im Umfeld auf Schwangere trifft, bzw. auf Frauen, die im Studienzeitraum schwanger geworden sind, denn es besteht eine Gefahr für diese Personengruppe!
Quelle: Pfizer
Die Studie “Postmarketing-Experience” – erschienen 14. Okt. 2020 von Pfizer ist ein Zwischenergebnis der großen “Dosisfindungsstudie”, die immer noch läuft (Feb. 21 – aktuell mit Booster vermutlich):
Zu der Dosisfindungsstudie von Pfizer – siehe oben gab es die erste Auswertung: 5.3.6 Cumulative Analysis of Post-authorization Adverse Event Reports.
Die Studie “Postmarketing-Experience” von Pfizer ist Teil der großen “Dosisfindungsstudie“, die immer noch läuft (Feb. 21 – aktuell mit Booster vermutlich) – erschien am 14. Okt. 2020:
Hier findet man die Studie sowie die Auswertungstabellen dazu, die nicht im .pdf “5.3.6 Cumulative Analysis of Post-authorization Adverse Event” sind, aus denen auch u.a. die Dosierungen hervorgehen:
Quelle: Screenshot 08.12.2022
Man hat Teilnehmer aufgenommen von 0,1 Jahren, also Babies – bis 107 Jahre! Nicht wie im Studiendesign angegeben! S. 7
Safety and Immunogenicity of Two RNA-Based Covid-19 Vaccine Candidates
Auswertung 1. Spritze mit BNY162B1 – codiert die RNA anders als B2
Man beachte die Sptzen bei 100µg; Aufteilung in 5 Chargen, 20% erhielten die 100µg Dosis
Von den 100µg-Dosen wurde nur 1 Spritze verabreicht – vermutlich sind die danach “ausgeschieden” (tauchen danach nicht mehr in der Auswertung auf)
Quelle: Screenshot 08.12.2022
Quelle: Screenshot 08.12.2022
Chargenaufteilung
Quelle: Screenshot 08.12.2022
Erweiterung der großen Dosisfindungsstudie auf Kinder:
Studie von Pfizer an Kinder – ab März 2021 – bis Mai 2026!
Studiendauer von März 2021 bis Mai 2026.
In der kurzen Zusammenfassung kann man nachlesen:
“Dies ist eine Phase 1/2/3-Studie an gesunden Kindern und jungen Erwachsenen. Abhängig von den Sicherheits- und/oder Immunogenitätsdaten, die im Laufe dieser Studie gewonnen werden, und der daraus resultierenden Nutzen-Risiko-Bewertung können die Sicherheit, Verträglichkeit und Immunogenität von BNT162b2 bei Teilnehmern im Alter von weniger als 6 Monaten anschließend bewertet werden.”
- Teilnehmer: 11422 ab 6 Monate
- Dauer: 24. März 2021 – 5. Mai 2026
- Andere Studien-ID: C4591007
- Substanzen: BNT162b2 10mcg, BNT162b2 20mcg, BNT162b2 30mcg, Other: Placebo, BNT162b2 3mcg
In 5 Jahren werden sie also vielleicht herausgefunden haben, welche Dosis die Richtige für Kinder ist?
Zu dieser Studie habe ich einen zusammenfassenden Artikel geschrieben.
Abschließende Worte:
Abschließend muss man sagen, dass – ohne “bedingte Zulassung”, dessen Voraussetzungen im Vorfeld “inszeniert” wurden, dieses Vorgehen niemals möglich wäre:
- Es wurde eine PCR-Testpandemie inszeniert, wo Fälle konstruiert wurden mit einem Test, der Genome sammelt, aber keine Infektionskrankheiten zuverlässig unterscheiden kann. Dies war das “Vorszenario” für die blitzartige Einführung der mRNA-Laborkreationen als “einzig mögliche Therapie”. Eine “Pandemie” der Narrative, wo der gesunde Menschenverstand und die ärztlichen Verantwortlichkeiten ins Exil geschickt wurden.
- “Parallel Assignment” der Phasen heißt, alle Phasen 1-3 laufen gleichzeitig, während man die mRNA-Stoffe in der breiten Bevölkerung injiziert. Das SIND Live-Menschenversuche.
- Ohne den “Trick” der bedingten Zulassung wäre das nie möglich geworden. Alleine Moderna und Biontech/Pfizer testen in den genannten “Studien” 5 Substanzen in unterschiedlichen Dosierungen! Was der Einzelne in welcher Dosierung mit welchen Lipid-Nanos und Adjuvantien bekommt, bleibt im Dunklen.
- Diese mRNA-Spritzen sind – wie die Firmen ja selbst zugeben – weder erprobt, noch wirksam, schützend geschweige denn ist ihre Effektivität erwiesen.Die Wirksamkeit wird ja gerade an der Weltbevölkerung in den Studien erprobt – und die Firmen übernehmen von vorneherein keinerlei Haftung für Schäden an den Leben der Menschen, die sie mit ihren Experimenten mit künstlichen, im Labor hergestellten Spike-Proteinen in Lipid-Nanohüllen plus Adjuvantien verpackt infizieren. Der “Wirkmechanismus” dieser mRNA-Sequenzen – mit HEK-Fötennieren-Zelllinien, gehüllt in einen Nanopartikel-Cocktail aus “Allerlei” plus Adjuvantien – ist schlicht die Vergiftung des gesamten Organismus, der nun unnatürliche = giftige Eiweißsequenzen nonstop produziert. Diese Nonstop-Produktion ist ein gewollter Effekt, und das innewohnende Abwehrsystem des Körpers wird in einen Daueralarmzustand versetzt, denn es möchte die lebensschädigenden Proteine töten/ausscheiden, was auf Dauer – neben anderen, permanenten Organschädigungen – zu einer Auto-Immunkrankheit führt = AIDS. Zur Erinnerung – der angebliche isolierte Virus “Wuhan-Hu-1” wird in der Datenbank unter AIDS-Reagens geführt – und er ist die “Blaupause” für die Laborkreationen dieser mRNA-Frankenstein-Technologie.
Aufgrund der vielen Berichte von Impfschäden, die mit Chargennummern korrespondieren, plus den hier zusammen getragenen Fakten drängt sich der Verdacht immer mehr auf, dass die “Studienpopulation” die gesamte Weltbevölkerung ist – ein globales Menschenexperiment!
Autor: Netzfund | Kanal: Corona Wording
Schon seit 2003 hatte Drosten seine Finger im SARS-Thema, und bemühte sich um die Entwicklung eines RT-PCR-Tests:
(Man denke an die “SARS-Corona-Panik”, die damals 2002 geschürt wurde, welche die WHO zum Anlass nahm, ein neues Reglement zu installieren, das im Falle von Pandemien greift, und Coronaviren als potentiell sicherheitsgefährdend einstufte. Diese Identifikationsmethode von Drosten diente der WHO zur “Identifikation” des SARS-Coronavirus. Näheres dazu von Dr. Astrid Stückelberger.)
Severe acute respiratory syndrome: identification of the etiological agent vom 29.Juli 2003:
Christian Drosten,1 Wolfgang Preiser,2 Stephan Günther,1 Herbert Schmitz,1 and Hans Wilhelm Doerr,2
Aus dem Papier:
At the same time, groups from Europe and Hong Kong amplified the virus from their cell culture supernatants with random reverse transcriptase polymerase chain reaction (RT-PCR) techniques. One group applied differential display primers and cloned the obtained RT-PCR fragments for subsequent sequencing [7]. The other group utilized degenerated primers to produce random RT-PCR products under low-stringency conditions for direct sequencing [5].
This group was the first to report to the network a phylogenetic analysis of one of the two polymerase gene fragments they found, already suggesting that the novel agent constituted an independent genetic group within the genus Coronavirus 3, 5. After the genome fragments obtained in Europe and America had been exchanged through the WHO network, it was shown by amplification and sequencing of a continuous stretch of cDNA that all fragments were physically located on one viral genome [5]; the analyzed sequence bridged the communicated fragments, and the length of the product obtained (3 kb) was concordant with what would have been expected in a coronavirus genome. The sequence that had been obtained from the American isolate was found to be identical to the base in the European isolate. Because the European isolate was derived from Singapore and the American one from Hanoi, it was thus proven that the same virus was present in two geographically separated outbreaks of the same disease.
Autor: Netzfund | Kanal: Corona Wording
mRNA-basierte Stoffe sind eine “Substanzklasse”, die bereits seit 5 Jahrzehnten erforscht werden. Das Prinzip ist, “Designer-Proteine” in den Körper einzubringen, die – so die Theorie – entsprechend kodiert werden, so dass sie unterschiedlichste Prozesse im Körper auslösen. Man versucht für spezifische Krankheitsbilder Protein-Ersatz-Stoffe zu entwickeln, die im Labor mit einer Reihe künstlicher Stoffe synthetisiert werden, um “gewünschte Reaktionen” auszulösen. Es ist eine “Plattform”- Technologie, die in die Proteinsynthese des Körpers – und damit auf der Ebene der Basisbausteine allen Lebens eingreift. Es sind rein synthetische Produkte – mit Auswirkungen auf den Gesamtorganismus.
mRNA-based therapeutics — developing a new class of drugs – Published : 19 September 2014
- Ugur Sahin, – Katalin Karikó & Özlem Türeci – alle von Biontech
Auszüge:
“Das Konzept der nukleinsäurekodierten Arzneimittel entstand vor über zwei Jahrzehnten, als Wolff et al.1 nachwiesen, dass die direkte Injektion von in vitro
transkribierter (IVT) mRNA oder Plasmid-DNA (pDNA) in den Skelettmuskel von Mäusen zur Expression des kodierten Proteins im injizierten Muskel führte. Damals wurde die mRNA nicht weiter verfolgt, da sie weniger stabil ist als die DNA, und das Feld konzentrierte sich auf Technologien, die auf pDNA und viraler DNA basieren.
Dennoch ist die mRNA seit ihrer Entdeckung im Jahr 1961 Gegenstand kontinuierlicher Grundlagen- und Anwendungsforschung für verschiedene Krankheiten (Abb. 1 (TIMELINE)). In den ersten Jahrzehnten nach ihrer Entdeckung lag der Schwerpunkt auf dem Verständnis der strukturellen und funktionellen Aspekte der mRNA und ihres Stoffwechsels in der eukaryontischen Zelle. Außerdem wurden die Werkzeuge für die mRNA Rekombinationstechnik einer breiteren Forschungsgemeinschaft zugänglich gemacht. In den 1990er Jahren wurde mit der präklinischen Erforschung von IVT-mRNA für verschiedene Anwendungen begonnen, u. a. für die Proteinsubstitution und Impfung bei Krebs und Infektionskrankheiten2,3,4,5,6,7,8,9,10,11. Das gesammelte Wissen ermöglichte es den jüngsten wissenschaftlichen und technologischen Fortschritten, einige der mit mRNA verbundenen Hindernisse zu überwinden, wie etwa ihre kurze Halbwertszeit und ungünstige Immunogenität.”
“Im Bereich der therapeutischen Krebsimpfung wurde IVT-mRNA umfassend präklinisch untersucht und hat die Phase III der klinischen Prüfung erreicht12,13,14,15,16,17,18. In anderen Bereichen wie Proteinersatztherapien in der Onkologie11,19,20,21, Kardiologie22,23, Endokrinologie24, Hämatologie25,26, Lungenheilkunde25,27 oder der Behandlung anderer Krankheiten6,28 befindet sich die Entwicklung von IVT-mRNA-basierten Therapeutika in der präklinischen Phase.
Um die Proteinersatztherapien voranzubringen, müssen ungelöste Probleme wie die gezielte Bereitstellung von mRNA und ihre komplexe Pharmakologie angegangen werden.”
“Große Pharmaunternehmen wie Novartis, Sanofi Pasteur, AstraZeneca, Alexion und Shire haben sich an der Entwicklung von mRNA-basierten Produkten beteiligt. IVTmRNA-Technologien werden einlizenziert (z. B. das 240-Millionen-Dollar-Geschäft zwischen AstraZeneca und Moderna im Jahr 2013, das Sanofi Pasteur-Geschäft mit Curevac im Jahr 2014, die Shire-Kooperation mit Ethris im Jahr 2013 und das 100-Millionen-Dollar-Vorabgeschäft zwischen Moderna und Alexion im Jahr 2014; weitere Informationen finden Sie auf der FierceBiotech-Website). Im Oktober 2013 fand die erste internationale mRNA-Gesundheitskonferenz in der historischen Stadt Tübingen statt, wo vor 140 Jahren die Nukleinsäure entdeckt wurde207”
“Die mRNA wird in einem zellfreien System durch In-vitro-Transkription (IVT) aus einer DNA-Vorlage, wie einem linearisierten Plasmid oder einem PCR-Produkt, synthetisiert. Mit Ausnahme des 5′-Caps kodiert diese DNA-Vorlage alle Strukturelemente einer funktionellen mRNA. Die In-vitro-Transkription wird mit der T7- oder SP6-RNA-Polymerase in Gegenwart von Nukleotiden durchgeführt, und anschließend wird die mRNA enzymatisch verkappt. Die DNA-Matrize wird dann durch DNasen verdaut und die mRNA durch herkömmliche Methoden zur Isolierung von Nukleinsäuren gereinigt.”
“Das primäre Segment der pharmakodynamischen Aktivität von IVT-mRNA ist das Zytoplasma. Im Gegensatz zu natürlicher mRNA, die im Zellkern produziert wird und durch Kernexport in das Zytoplasma gelangt, muss IVT-mRNA aus dem extrazellulären Raum in das Zytoplasma gelangen.”
“Das aus der IVT-mRNA translatierte Proteinprodukt wird posttranslational modifiziert, und dieses Protein ist die bioaktive Verbindung. Die Halbwertszeiten
sowohl der IVT-mRNA-Vorlage als auch des Proteinprodukts sind entscheidende Determinanten der Pharmakokinetik von mRNA-basierten Therapeutika.”
“Sobald das kodierte Protein erzeugt wurde, wird sein Ziel durch Signalpeptide bestimmt. Diese können entweder in der natürlichen Proteinsequenz enthalten sein oder rekombinant hergestellt werden, um das Protein in das gewünschte Zellkompartiment innerhalb der Wirtszelle zu leiten. Alternativ kann das Protein sezerniert werden, um auf benachbarte Zellen zu wirken, oder, wenn es in den Blutkreislauf freigesetzt wird, um auf entfernte Organe zu wirken.”
“Durch die Einführung eines Sekretionssignals in die Antigen-kodierende Sequenz kann jedoch eine T-Helferzell-Antwort erzielt werden, da das Sekretionssignal das Proteinantigen in den extrazellulären Raum umleitet.”
“Es wurden erhebliche Anstrengungen unternommen, um strukturelle Elemente der IVT-mRNA – insbesondere die 5′-Kappe, die 5′- und 3′-UTRs, die kodierende Region und den Poly(A)-Schwanz – zu verändern, um ihre intrazelluläre Stabilität und Translationseffizienz systematisch zu verbessern (Abb. 3). Diese Verbesserungen führen letztlich dazu, dass das kodierte Protein über einen längeren Zeitraum hinweg in erheblichen Mengen produziert wird; die Spanne reicht von wenigen Minuten bis zu mehr als einer Woche29,30,31. Die Bandbreite der Möglichkeiten zur Modulation der mRNA-Pharmakologie ist noch nicht vollständig erforscht, und ein tieferes Verständnis der mRNA-bindenden Faktoren und ihrer Bindungsstellen wird wahrscheinlich weitere Möglichkeiten für die Entwicklung von mRNA-Vektoren mit unterschiedlichen pharmakokinetischen Eigenschaften eröffnen.”
Bedeutet: “Gain-of-function” in der Effektivität dieser Stoffe!
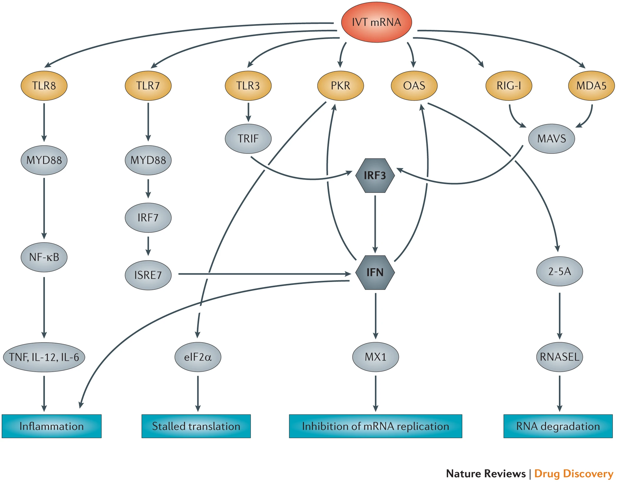
Bildquelle: NCT04283461
Bildquelle: NCT04283461
Diese mRNA-Stoffe triggern Entzündungsprozesse, auf die der Körper mit Abwehrreaktionen reagiert. Sobald eine Immunreaktion eintritt, behauptet man, man hätte eine “Immunisierung” herbeigeführt…!
Einsatzgebiete, wo diese mRNA-Technologie erprobt wird – Menschenversuche!
Bildquelle: NCT04283461
1993 wurde nachgewiesen, dass in Liposomen eingeschlossene IVT-mRNA, die für einInfluenza-Nukleoprotein kodiert, bei Mäusen eine virusspezifische T-Zell-Reaktion auslöst3. Kürzlich wurde gezeigt, dass intramuskulär verabreichte, selbstamplifizierende IVT-RNA, die mit synthetischen Lipid-Nanopartikeln formuliert wurde, bei Mäusen schützende Antikörperreaktionen gegen das Respiratorische Synzytialvirus (RSV) und das Influenzavirus auslöst101,133.
Derzeit sind drei Arten von IVT-mRNA-basierten Impfstoffansätzen gegen Infektionskrankheiten in der pharmazeutischen Entwicklung.”
Weiteres im Artikel zu “Sicherheit” gibt Aufschluss darüber, dass ihnen die vielfältig toxischen Effekte bekannt sind!
Zum Thema “Coronaviren”, die schon lange in der Erforschung sind, gibt es einen Übersichtsartikel –“Coronaviridae”:
So mancher fragt sich, wie es sein kann, dass die Pharmafirmen “so schnell” Impfstoffe entwickeln konnten. Die Antwort ist einfach: Sie hatten die Stoffe bereits in ihren Labors, und der Corona-“Notfall” war die perfekte Szenerie, um sie jetzt weltweit – direkt am Menschen – einzusetzen. Dazu musste man einige Regularien “über Bord werfen”, die einen Einsatz dieser mRNA-Technologie bisher unmöglich machten. Mit Ausrufung einer “Pandemie” übertrugen die Regierungen der Welt die Zuständigkeiten im Hinblick auf das nationale Gesundheitsmanagement auf die WHO – was vorher durch Vertragswerke (ab 2005) “für den Fall einer Pandemie” mit allen Staaten der Erde “vereinbart” wurde. Dieser Umstand macht das weltweite Gleichschritt-Szenario erst
möglich. Desweiteren eröffnete die Ausrufung einer “pandemischen Lage nationaler Tragweite” den Weg der Notfallzulassung” in Amerika bzw. der “bedingten Zulassung” in EU in Verbindung mit der Behauptung, “Impfungen” seien die einzig mögliche Therapie – unter Ablehnung/Ignoranz/Diskreditierung aller Alternativen. Diese Vorbedingungen brauchten die Hersteller, um eine “Notfallzulassung” resp. “bedingte
Zulassung” zu erhalten.
Über die vergangenen 20 Jahre wurden Regularien der WHO geändert, Definition von “Impfungen”, von “Pandemien”, um dieses Szenario vorzubereiten. Es wurden weltweite Netzwerke gestrickt, u.a. vom WEF, Bill Gates mit seinen “Förderprojekten” (fast alle Unis weltweit werden von ihm gesponsert, das RKI, die WHO…. die Liste hat 31.000 Einträge), Forschungsförderungen, GAVI, CEPI u.v.a., Regularien entwickelt, um nationale Gesetze durch transnationale Gremien auszuhebeln, länderübergreifende Institutionen geschaffen, die den Nationen ihre Souveränität berauben, mit dem großen Ziel, eine “Neue Weltordnung” zu installieren, die “4. Industrielle Revolution” voranzutreiben nach den Vorstellungen, die in verschiedenen Veröffentlichungen seit den 50/60er-Jahren bereits in Vorbereitung sind und sehr sorgfältig geplant wurden. Stellvertretend möchte ich hier die Publikationen nennen:
- Iron Mountain Report – Leonard C. Lewin, 1967
- The New World Order – A. Ralph Epperson, 1989
- The Rockefeller Foundation – Lockstep Scenario, 2010
- Event 201 – Oktober 2019 –
- Klaus Schwab – Covid-19 The Great Reset
Niemals vorher wurden die mRNA-Substanzen in großem Maßstab an Menschen ausprobiert – und dafür war nun der Weg “geebnet”. Dieses – nur sehr kurz skizzierte – Gesamtszenario hat es erstmals möglich gemacht, mRNA-basierte Substanzen DIREKT am Menschen auszuprobieren – ohne vorhergehende Tierversuche.
Einen sehr guten Überblick über die mRNA-Technologie, ihre Geschichte, Funktionsweise, Einsatzgebiete, verwendete Wirkmechanismen und dessen Aufstieg dank Corona gibt folgender Artikel:
The dawn of mRNA vaccines: The COVID-19 case , 30.03.2021 ebenfalls hier zu finden.
Auszüge:
“In weniger als einem Jahr seit dem Ausbruch der COVID-19-Pandemie haben zwei mRNA-basierte Impfstoffe, BNT162b2 und mRNA-1273, die erste historische Zulassung für den Notfalleinsatz erhalten, während ein weiterer mRNA-Impfstoff, CVnCoV, die klinische Phase 3 erreicht hat. Die COVID-19-mRNA-Impfstoffe stellen eine neue Klasse von Impfstoffen dar, die aus synthetischen mRNA-Strängen bestehen, die für das SARS-CoV-2-Spike-Glykoprotein kodieren und in Lipid-Nanopartikeln verpackt sind, um die mRNA in die Zellen zu bringen. In dieser Übersicht werden die wissenschaftlichen Durchbrüche der letzten Jahrzehnte näher beleuchtet, die den Grundstein für den raschen Aufstieg der mRNA-Impfstoffe während der COVID-19-Pandemie legten. SARS-CoV-2 stellt nicht nur einen Impuls für mRNA-Impfstoffe dar, sondern ist auch eine ideale Fallstudie, um die Unterschiede im Design und in der Wirksamkeit der verschiedenen mRNA-Impfstoffkandidaten zu vergleichen. Daher wird ein detaillierter Überblick über die Zusammensetzung und die (prä-)klinische Leistungsfähigkeit der drei am weitesten fortgeschrittenen mRNAVakzine gegeben und der Einfluss von Entscheidungen im strukturellen Design auf ihr Immunogenitäts- und Reaktogenitätsprofil eingehend diskutiert. Zusätzlich zu den neuen grundlegenden Erkenntnissen über die Wirkungsweise der mRNA-Impfstoffe, die hier aufgezeigt werden, weisen wir auch darauf hin, welche Unbekannten verbleiben, die weitere Untersuchungen und möglicherweise eine Optimierung bei der künftigen Entwicklung von mRNA-Impfstoffen erfordern.”
“Dieser Bericht befasst sich mit den wissenschaftlichen Durchbrüchen der letzten Jahrzehnte, die die Grundlage für den raschen Aufstieg der mRNA Impfstoffe während der COVID-19-Pandemie bildeten. SARS-CoV-2 stellt nicht nur einen Impuls für mRNA-Impfstoffe dar, sondern ist auch eine ideale Fallstudie, die es ermöglicht, die Unterschiede im Design und in der Aktivität der verschiedenen mRNA-Impfstoffkandidaten zu vergleichen.
1. COVID-19 gibt Impulse für mRNA-Impfstoffe
Seit Edward Jenners ersten erfolgreichen Impfstudien Ende des 17. Jahrhunderts sind die Entwicklung von Impfstoffen und groß angelegte Impfkampagnen die Antwort der Gesellschaft auf den weltweiten Ausbruch von Infektionskrankheiten. Die COVID-19-Pandemie ist in dieser Hinsicht nicht anders, obwohl es bemerkenswert ist, dass die weltweite Suche nach einem Impfstoff gegen SARS-CoV-2 eine völlig neue Klasse von Impfstoffprodukten hervorgebracht hat:
Mindestens drei der Kandidaten, die bei der Impfstoffentwicklung an vorderster Front stehen, sind Boten-RNA (mRNA)-Nanopartikel. Dies ist eine ziemliche Revolution in der Vakzinologie. Alle von der Weltgesundheitsorganisation (WHO) empfohlenen Basisimpfstoffe lösen eine Immunität aus, indem abgeschwächte oder ganz inaktivierte Erreger injiziert werden. Die in jüngster Zeit entwickelten Impfstoffe, z. B. gegen das humane Papillomavirus (HPV), Hepatitis B oder die saisonale Grippe, enthalten keine intakten Viruspartikel mehr, sondern gereinigte oder rekombinant hergestellte virale Proteine, die in Kombination mit Immunadjuvantien verabreicht werden müssen, um die Immunogenität des Impfstoffs zu verbessern. Die mRNA-Impfstoffe für COVID-19 haben keinerlei Ähnlichkeit mit diesen Impfstoffprodukten, da sie keine Proteinverbindungen, geschweige denn ganze Viruspartikel enthalten. Im Gegensatz dazu bestehen sie aus mRNA-Strängen, die in einem neutral geladenen, lipidbasierten Nanopartikel verpackt sind. Die Geschwindigkeit, mit der diese neuartigen Therapeutika die klinischen Tests der Phase III erreicht haben, ist bemerkenswert, zumal sie die ersten mRNA-basierten Therapeutika sind, die von der FDA und der EMA zugelassen wurden. Dies wirft die Frage auf: Sind mRNA-Impfstoffe reif für die erste Zeit? Um diese Frage zu beantworten, ist es wichtig zu wissen, dass die Forschung zur Verwendung von mRNA als Proteinquelle bereits seit drei Jahrzehnten betrieben wird [1], und obwohl sie für verschiedene therapeutische Ziele eingesetzt wurde, ist ihre Verwendung als Antigenquelle in Impfkonzepten bei weitem am beliebtesten [2]. Während dieser Erprobungsphase haben zwei wichtige Entdeckungen eindeutig ihren Anteil an der heutigen Erfolgsgeschichte.”
“Alles in allem kam die rasche Entwicklung der COVID-19-Impfstoffe keineswegs aus heiterem Himmel, sondern die aktuelle COVID-19-Pandemie gab den mRNAImpfstoffen lediglich den Anstoß, ihren Weg zur Zulassung zu beschleunigen. Die Flexibilität und schnelle Produktion jeder mRNA verschaffte zweifellos einen Vorsprung im Impfstoffrennen (Abb. 1 ). So war beispielsweise nur 42 Tage nach der Sequenzauswahl aus der genetischen Sequenz des neuen Coronavirus durch die chinesischen Behörden die erste klinische Charge des mRNA-Impfstoffs von Moderna fertig [22]. Die vielversprechenden COVID-19-Impfstoffe wurden von der FDA und der EMA rasch als Fast-Track-Impfstoffe eingestuft, so dass sie von beiden Behörden noch vor Ende 2020 für den Notfalleinsatz zugelassen wurden [[23], [24], [25], [26]].”
“Die in jüngster Zeit entwickelten Impfstoffe, z. B. gegen das humane Papillomavirus (HPV), Hepatitis B oder die saisonale Grippe, enthalten keine intakten Viruspartikel mehr, sondern gereinigte oder rekombinant hergestellte virale Proteine, die in Kombination mit Immunadjuvantien verabreicht werden müssen, um die Immunogenität des Impfstoffs zu verbessern. Die mRNA-Impfstoffe für COVID-19 haben keinerlei Ähnlichkeit mit diesen Impfstoffprodukten, da sie keine Proteinverbindungen, geschweige denn ganze Viruspartikel enthalten. Im Gegensatz dazu bestehen sie aus mRNA-Strängen, die in einem neutral geladenen, lipidbasierten Nanopartikel verpackt sind.”
“Ob diese mRNA-Impfstoffe auch gegen neue SARS-CoV-2-Varianten wirksam sind, darunter die neue britische Variante (B1.1.7) und die südafrikanische Variante (die Südafrikanische Variante taucht angeblich erst im Herbst 21 auf, Artikel ist vom März 21!) (B.1.351), wurde kürzlich durch Messung der neutralisierenden Antikörperaktivitäten gegen Pseudoviren mit dem mutierten B.1.1.7- oder B1.351- Spike-Protein untersucht [[77], [78], [79]]. Die Neutralisierungsaktivität von Seren, die sowohl von mRNA-1273- als auch von BNT162b2-geimpften Personen entnommen wurden, blieb gegenüber der B.1.1.7-Variante im Vergleich zu früheren Varianten weitgehend erhalten. Im Gegensatz dazu wurde in einer Studie von Moderna eine 6,4- fache Verringerung der Neutralisationstiter gegen ein Pseudovirus mit einem vollständigen Satz von B.1.351-Mutationen festgestellt, die jedoch über dem erwarteten Schutzniveau blieb, und die Seren aller Personen waren in der Lage, eine vollständige Neutralisierung zu erzielen [78]. Als Reaktion auf diese neue Coronavirus-Variante aus Südafrika hat Moderna bereits angekündigt, dass sie an einem angepassten Booster-Impfstoffkandidaten (mRNA-1273.351) arbeiten [80].”
WEITERGEHENDE INFORMATIONEN IM VERLINKTEN ARTIKEL…
Der Überblick über den Forschungsstand durch den Artikel “The dawn of mRNA vaccines: The COVID-19 case” macht deutlich, warum man wie auf Knopfdruck Stoffe aus dem Hut zauberte, die angeblich “die einzig mögliche Therapie” für den pandemischen Coronavirus seien. Diese mRNA-Stoffe sind schon lange vorher in der Entwicklung, und man inszenierte ein Szenario, sie jetzt in großem Maßstab an Menschen auszuprobieren – es ist ein globaler Menschenversuch mit “altem Wein in neuen Schläuchen”!
Autor: Netzfund | Kanal: Corona Wording



















